你好,我是胡夕。今天我们讲副本状态机。
前几节课,在讲Controller、TopicDeletionManager时,我反复提到副本状态机和分区状态机这两个组件。现在,你应该知道了,它们分别管理着Kafka集群中所有副本和分区的状态转换,但是,你知道副本和分区到底都有哪些状态吗?
带着这个问题,我们用两节课的时间,重点学习下这两个组件的源码。我们先从副本状态机(ReplicaStateMachine)开始。
坦率地说,ReplicaStateMachine不如前面的组件有名气,Kafka官网文档中甚至没有任何关于它的描述,可见,它是一个内部组件,一般用户感觉不到它的存在。因此,很多人都会有这样的错觉:既然它是外部不可见的组件,那就没有必要学习它的实现代码了。
其实不然。弄明白副本状态机的原理,对于我们从根本上定位很多数据不一致问题是有帮助的。下面,我跟你分享一个我的真实经历。
曾经,我们部署过一个3-Broker的Kafka集群,版本是2.0.0。假设这3个Broker是A、B和C,我们在这3个Broker上创建了一个单分区、双副本的主题。
当时,我们发现了一个奇怪的现象:如果两个副本分别位于A和B,而Controller在C上,那么,当关闭A、B之后,ZooKeeper中会显示该主题的Leader是-1,ISR为空;但是,如果两个副本依然位于A和B上,而Controller在B上,当我们依次关闭A和B后,该主题在ZooKeeper中的Leader和ISR就变成了B。这显然和刚刚的情况不符。
虽然这并不是特别严重的问题,可毕竟出现了数据的不一致性,所以还是需要谨慎对待。在仔细查看源码之后,我们找到了造成不一致的原因:原来,在第一种情况下,Controller会调用ReplicaStateMachine,调整该主题副本的状态,进而变更了Leader和ISR;而在第二种情况下,Controller执行了Failover,但是并未在新Controller组件初始化时进行状态转换,因而出现了不一致。
你看,要是不阅读这部分源码,我们肯定是无法定位这个问题的原因的。总之,副本状态机代码定义了Kafka副本的状态集合,同时控制了这些状态之间的流转规则。对于想要深入了解内部原理的你来说,短小精悍的ReplicaStateMachine源码是绝对不能错过的。
今天,我们要关注的源码文件是controller包下的ReplicaStateMachine.scala文件。它的代码结构非常简单,如下图所示:

在不到500行的源文件中,代码定义了3个部分。
下面,我们看下ReplicaStateMachine及其子类ZKReplicaStateMachine在代码中是如何定义的,请看这两个代码片段:
// ReplicaStateMachine抽象类定义
abstract class ReplicaStateMachine(controllerContext: ControllerContext) extends Logging {
......
}
// ZkReplicaStateMachine具体实现类定义
class ZkReplicaStateMachine(config: KafkaConfig,
stateChangeLogger: StateChangeLogger,
controllerContext: ControllerContext,
zkClient: KafkaZkClient,
controllerBrokerRequestBatch: ControllerBrokerRequestBatch)
extends ReplicaStateMachine(controllerContext) with Logging {
......
}
ReplicaStateMachine只需要接收一个ControllerContext对象实例。在前几节课,我反复说过,ControllerContext封装了Controller端保存的所有集群元数据信息。
ZKReplicaStateMachine的属性则多一些。如果要构造一个ZKReplicaStateMachine实例,除了ControllerContext实例,比较重要的属性还有KafkaZkClient对象实例和ControllerBrokerRequestBatch实例。前者负责与ZooKeeper进行交互;后者用于给集群Broker发送控制类请求(也就是咱们在[第12节课]重点讲过的LeaderAndIsrRequest、StopReplicaRequest和UpdateMetadataRequest)。
ControllerBrokerRequestBatch对象的源码位于ControllerChannelManager.scala中,这是一个只有10行代码的类,主要的功能是将给定的Request发送给指定的Broker,你可以自行探索下它是如何发送请求的。(给你个提示:结合我们在[第12节课]讲到的ControllerBrokerStateInfo代码进行思考。)
在副本状态转换操作的逻辑中,一个很重要的步骤,就是为Broker上的副本更新信息,而这是通过Controller给Broker发送请求实现的,因此,你最好了解下这里的请求发送逻辑。
好了,学习了副本状态机类的定义,下面我们看下副本状态机是在何时进行初始化的。
一句话总结就是,KafkaController对象在构建的时候,就会初始化一个ZkReplicaStateMachine实例,如下列代码所示:
val replicaStateMachine: ReplicaStateMachine = new
ZkReplicaStateMachine(config, stateChangeLogger,
controllerContext, zkClient,
new ControllerBrokerRequestBatch(config, controllerChannelManager, eventManager, controllerContext, stateChangeLogger))
你可能会问:“如果一个Broker没有被选举为Controller,它也会构建KafkaController对象实例吗?”没错!所有Broker在启动时,都会创建KafkaController实例,因而也会创建ZKReplicaStateMachine实例。
每个Broker都会创建这些实例,并不代表每个Broker都会启动副本状态机。事实上,只有在Controller所在的Broker上,副本状态机才会被启动。具体的启动代码位于KafkaController的onControllerFailover方法,如下所示:
private def onControllerFailover(): Unit = {
......
replicaStateMachine.startup() // 启动副本状态机
partitionStateMachine.startup() // 启动分区状态机
......
}
当Broker被成功推举为Controller后,onControllerFailover方法会被调用,进而启动该Broker早已创建好的副本状态机和分区状态机。
副本状态机一旦被启动,就意味着它要行使它最重要的职责了:管理副本状态的转换。
不过,在学习如何管理状态之前,我们必须要弄明白,当前都有哪些状态,以及它们的含义分别是什么。源码中的ReplicaState定义了7种副本状态。
具体到代码而言,ReplicaState接口及其实现对象定义了每种状态的序号,以及合法的前置状态。我以OnlineReplica代码为例进行说明:
// ReplicaState接口
sealed trait ReplicaState {
def state: Byte
def validPreviousStates: Set[ReplicaState] // 定义合法的前置状态
}
// OnlineReplica状态
case object OnlineReplica extends ReplicaState {
val state: Byte = 2
val validPreviousStates: Set[ReplicaState] = Set(NewReplica, OnlineReplica, OfflineReplica, ReplicaDeletionIneligible)
}
OnlineReplica的validPreviousStates属性是一个集合类型,里面包含NewReplica、OnlineReplica、OfflineReplica和ReplicaDeletionIneligible。这说明,Kafka只允许副本从刚刚这4种状态变更到OnlineReplica状态。如果从ReplicaDeletionStarted状态跳转到OnlineReplica状态,就是非法的状态转换。
这里,我只列出了OnlineReplica。实际上,其他6种副本状态的代码逻辑也是类似的,因为比较简单,我就不一一介绍了,课下你可以对照着源码自己探索下,重点关注这些状态的validPreviousStates字段,看看每个状态合法的前置状态都有哪些。
为了方便你记忆,我直接帮你提炼了出来了。这张图绘制出了完整的状态转换规则:

图中的单向箭头表示只允许单向状态转换,双向箭头则表示转换方向可以是双向的。比如,OnlineReplica和OfflineReplica之间有一根双向箭头,这就说明,副本可以在OnlineReplica和OfflineReplica状态之间随意切换。
结合这张图,我再详细解释下各个状态的含义,以及它们的流转过程。
当副本对象首次被创建出来后,它会被置于NewReplica状态。经过一番初始化之后,当副本对象能够对外提供服务之后,状态机会将其调整为OnlineReplica,并一直以该状态持续工作。
如果副本所在的Broker关闭或者是因为其他原因不能正常工作了,副本需要从OnlineReplica变更为OfflineReplica,表明副本已处于离线状态。
一旦开启了如删除主题这样的操作,状态机会将副本状态跳转到ReplicaDeletionStarted,以表明副本删除已然开启。倘若删除成功,则置为ReplicaDeletionSuccessful,倘若不满足删除条件(如所在Broker处于下线状态),那就设置成ReplicaDeletionIneligible,以便后面重试。
当副本对象被删除后,其状态会变更为NonExistentReplica,副本状态机将移除该副本数据。
这就是一个基本的状态管理流程。
了解了这些状态之后,我们来看下ZkReplicaStateMachine类的原理,毕竟,它是副本状态机的具体实现类。
该类定义了1个public方法和7个private方法。这个public方法是副本状态机最重要的逻辑处理代码,它就是handleStateChanges方法。而那7个方法全部都是用来辅助public方法的。
在详细介绍handleStateChanges方法前,我稍微花点时间,给你简单介绍下其他7个方法都是做什么用的。就像前面说过的,这些方法主要是起辅助的作用。只有清楚了这些方法的用途,你才能更好地理解handleStateChanges的实现逻辑。
handleStateChange方法的作用是处理状态的变更,是对外提供状态转换操作的入口方法。其方法签名如下:
def handleStateChanges(replicas: Seq[PartitionAndReplica], targetState: ReplicaState): Unit
该方法接收两个参数:replicas是一组副本对象,每个副本对象都封装了它们各自所属的主题、分区以及副本所在的Broker ID数据;targetState是这组副本对象要转换成的目标状态。
这个方法的完整代码如下:
override def handleStateChanges(
replicas: Seq[PartitionAndReplica],
targetState: ReplicaState): Unit = {
if (replicas.nonEmpty) {
try {
// 清空Controller待发送请求集合
controllerBrokerRequestBatch.newBatch()
// 将所有副本对象按照Broker进行分组,依次执行状态转换操作
replicas.groupBy(_.replica).foreach {
case (replicaId, replicas) =>
doHandleStateChanges(replicaId, replicas, targetState)
}
// 发送对应的Controller请求给Broker
controllerBrokerRequestBatch.sendRequestsToBrokers(
controllerContext.epoch)
} catch {
// 如果Controller易主,则记录错误日志然后抛出异常
case e: ControllerMovedException =>
error(s"Controller moved to another broker when moving some replicas to $targetState state", e)
throw e
case e: Throwable => error(s"Error while moving some replicas to $targetState state", e)
}
}
}
代码逻辑总体上分为两步:第1步是调用doHandleStateChanges方法执行真正的副本状态转换;第2步是给集群中的相应Broker批量发送请求。
在执行第1步的时候,它会将replicas按照Broker ID进行分组。
举个例子,如果我们使用<主题名,分区号,副本Broker ID>表示副本对象,假设replicas为集合(
待这些都做完之后,代码开始调用doHandleStateChanges方法,执行状态转换操作。这个方法看着很长,其实都是不同的代码分支。
我先用一张图,帮你梳理下它的流程,然后再具体分析下它的代码:

从图中,我们可以发现,代码的第1步,会尝试获取给定副本对象在Controller端元数据缓存中的当前状态,如果没有保存某个副本对象的状态,代码会将其初始化为NonExistentReplica状态。
第2步,代码根据不同ReplicaState中定义的合法前置状态集合以及传入的目标状态(targetState),将给定的副本对象集合划分成两部分:能够合法转换的副本对象集合,以及执行非法状态转换的副本对象集合。doHandleStateChanges方法会为后者中的每个副本对象记录一条错误日志。
第3步,代码携带能够执行合法转换的副本对象集合,进入到不同的代码分支。由于当前Kafka为副本定义了7类状态,因此,这里的代码分支总共有7路。
我挑选几路最常见的状态转换路径详细说明下,包括副本被创建时被转换到NewReplica状态,副本正常工作时被转换到OnlineReplica状态,副本停止服务后被转换到OfflineReplica状态。至于剩下的记录代码,你可以在课后自行学习下,它们的转换操作原理大致是相同的。
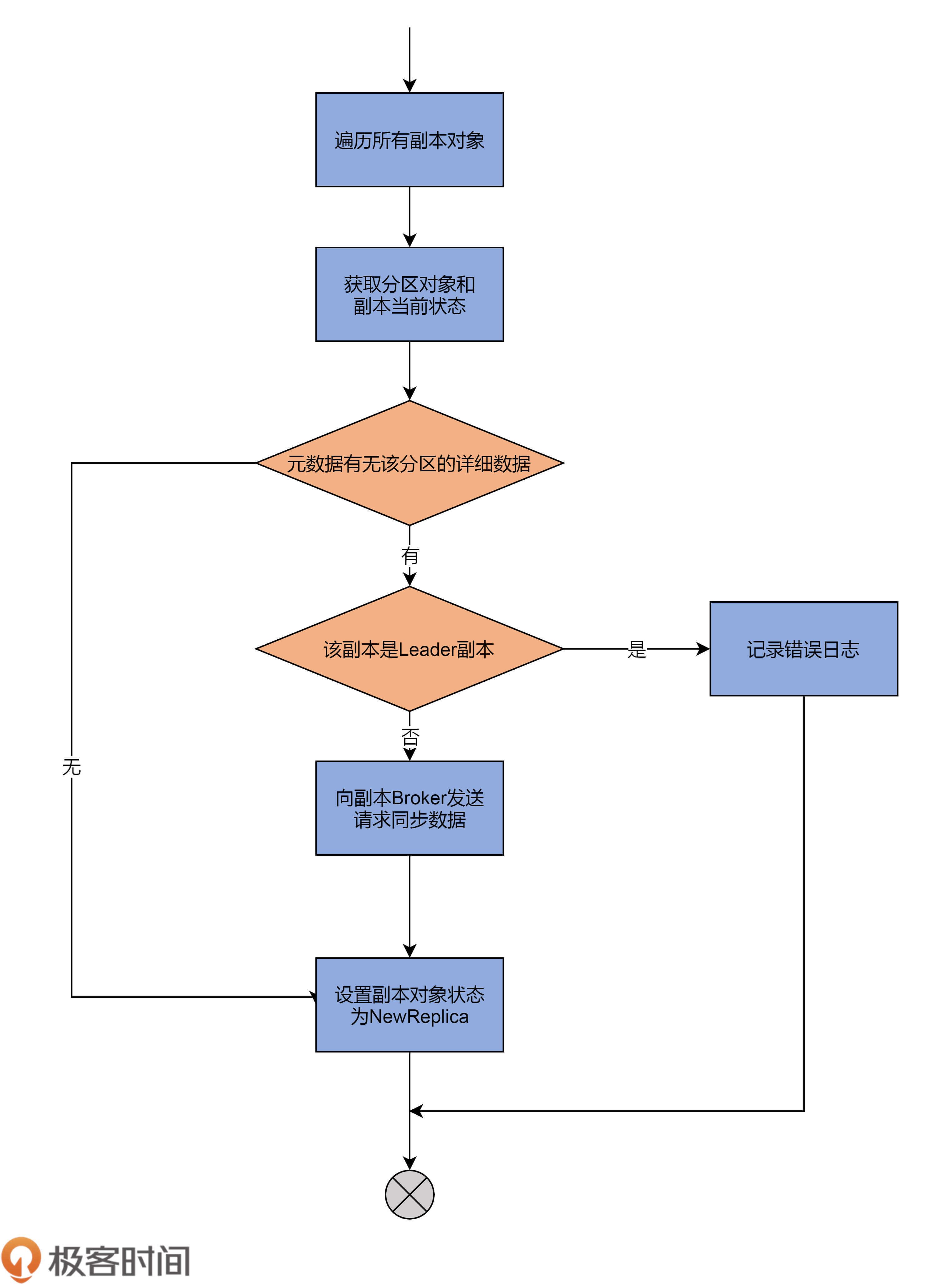
首先,我们先来看第1路,即目标状态是NewReplica的代码。代码如下:
case NewReplica =>
// 遍历所有能够执行转换的副本对象
validReplicas.foreach { replica =>
// 获取该副本对象的分区对象,即<主题名,分区号>数据
val partition = replica.topicPartition
// 获取副本对象的当前状态
val currentState = controllerContext.replicaState(replica)
// 尝试从元数据缓存中获取该分区当前信息
// 包括Leader是谁、ISR都有哪些副本等数据
controllerContext.partitionLeadershipInfo.get(partition) match {
// 如果成功拿到分区数据信息
case Some(leaderIsrAndControllerEpoch) =>
// 如果该副本是Leader副本
if (leaderIsrAndControllerEpoch.leaderAndIsr.leader == replicaId) {
val exception = new StateChangeFailedException(s"Replica $replicaId for partition $partition cannot be moved to NewReplica state as it is being requested to become leader")
// 记录错误日志。Leader副本不能被设置成NewReplica状态
logFailedStateChange(replica, currentState, OfflineReplica, exception)
// 否则,给该副本所在的Broker发送LeaderAndIsrRequest
// 向它同步该分区的数据, 之后给集群当前所有Broker发送
// UpdateMetadataRequest通知它们该分区数据发生变更
} else {
controllerBrokerRequestBatch
.addLeaderAndIsrRequestForBrokers(
Seq(replicaId),
replica.topicPartition,
leaderIsrAndControllerEpoch,
controllerContext.partitionFullReplicaAssignment(
replica.topicPartition),
isNew = true)
if (traceEnabled)
logSuccessfulTransition(
stateLogger, replicaId,
partition, currentState, NewReplica)
// 更新元数据缓存中该副本对象的当前状态为NewReplica
controllerContext.putReplicaState(replica, NewReplica)
}
// 如果没有相应数据
case None =>
if (traceEnabled)
logSuccessfulTransition(
stateLogger, replicaId,
partition, currentState, NewReplica)
// 仅仅更新元数据缓存中该副本对象的当前状态为NewReplica即可
controllerContext.putReplicaState(replica, NewReplica)
}
}
看完了代码,你可以再看下这张流程图:

这一路主要做的事情是,尝试从元数据缓存中,获取这些副本对象的分区信息数据,包括分区的Leader副本在哪个Broker上、ISR中都有哪些副本,等等。
如果找不到对应的分区数据,就直接把副本状态更新为NewReplica。否则,代码就需要给该副本所在的Broker发送请求,让它知道该分区的信息。同时,代码还要给集群所有运行中的Broker发送请求,让它们感知到新副本的加入。
下面我们来看第2路,即转换副本对象到OnlineReplica。
刚刚我说过,这是副本对象正常工作时所处的状态。我们来看下要转换到这个状态,源码都做了哪些事情:
case OnlineReplica =>
validReplicas.foreach { replica =>
// 获取副本所在分区
val partition = replica.topicPartition
// 获取副本当前状态
val currentState = controllerContext.replicaState(replica)
currentState match {
// 如果当前状态是NewReplica
case NewReplica =>
// 从元数据缓存中拿到分区副本列表
val assignment = controllerContext
.partitionFullReplicaAssignment(partition)
// 如果副本列表不包含当前副本,视为异常情况
if (!assignment.replicas.contains(replicaId)) {
error(s"Adding replica ($replicaId) that is not part of the assignment $assignment")
// 将该副本加入到副本列表中,并更新元数据缓存中该分区的副本列表
val newAssignment = assignment.copy(
replicas = assignment.replicas :+ replicaId)
controllerContext.updatePartitionFullReplicaAssignment(
partition, newAssignment)
}
// 如果当前状态是其他状态
case _ =>
// 尝试获取该分区当前信息数据
controllerContext.partitionLeadershipInfo
.get(partition) match {
// 如果存在分区信息
// 向该副本对象所在Broker发送请求,令其同步该分区数据
case Some(leaderIsrAndControllerEpoch) =>
controllerBrokerRequestBatch
.addLeaderAndIsrRequestForBrokers(Seq(replicaId),
replica.topicPartition,
leaderIsrAndControllerEpoch,
controllerContext
.partitionFullReplicaAssignment(partition),
isNew = false)
case None =>
}
}
if (traceEnabled)
logSuccessfulTransition(
stateLogger, replicaId,
partition, currentState, OnlineReplica)
// 将该副本对象设置成OnlineReplica状态
controllerContext.putReplicaState(replica, OnlineReplica)
}
我同样使用一张图来说明:

代码依然会对副本对象进行遍历,并依次执行下面的几个步骤。
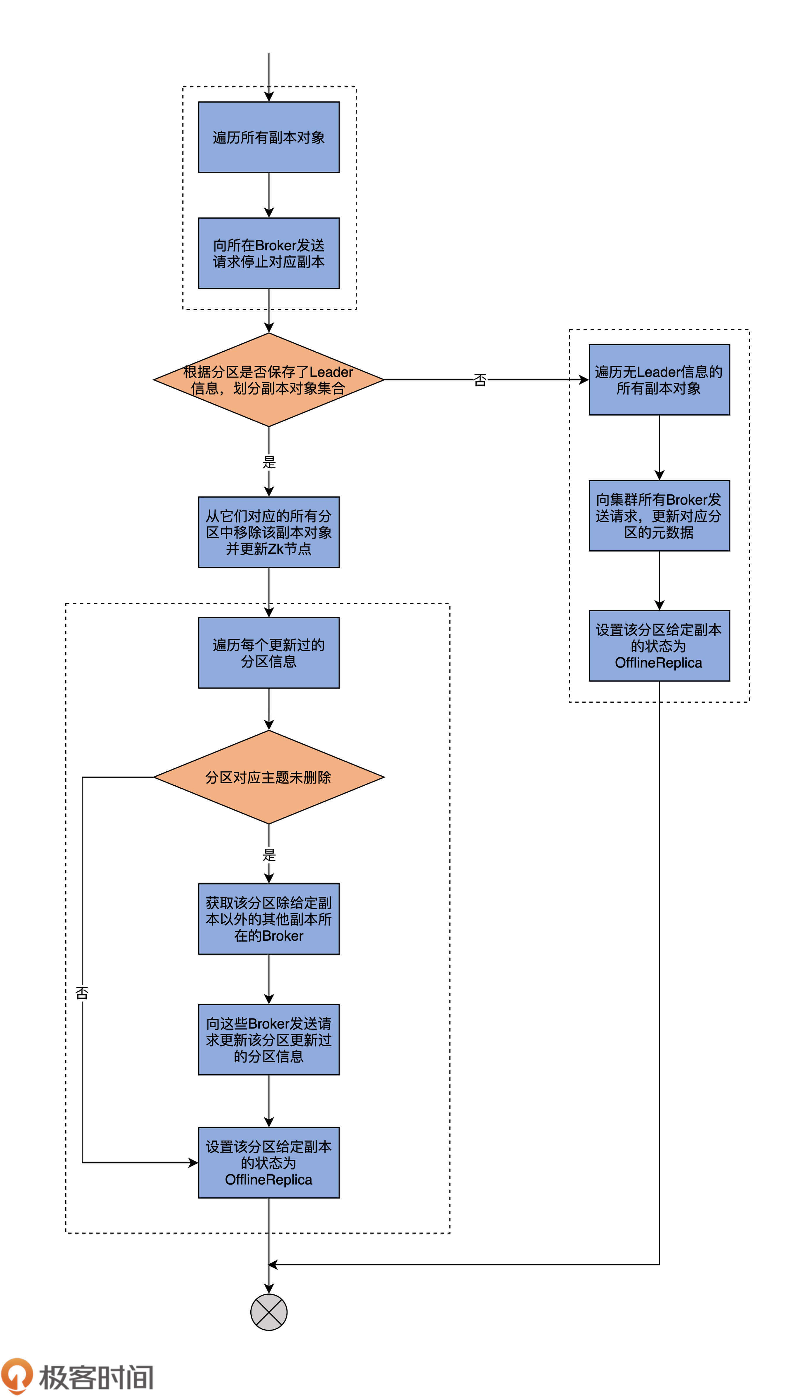
最后,再来看下第3路分支。这路分支要将副本对象的状态转换成OfflineReplica。我依然以代码注释的方式给出主要的代码逻辑:
case OfflineReplica =>
validReplicas.foreach { replica =>
// 向副本所在Broker发送StopReplicaRequest请求,停止对应副本
controllerBrokerRequestBatch
.addStopReplicaRequestForBrokers(Seq(replicaId),
replica.topicPartition, deletePartition = false)
}
// 将副本对象集合划分成有Leader信息的副本集合和无Leader信息的副本集合
val (replicasWithLeadershipInfo, replicasWithoutLeadershipInfo) =
validReplicas.partition { replica =>
controllerContext.partitionLeadershipInfo
.contains(replica.topicPartition)
}
// 对于有Leader信息的副本集合而言从,
// 它们对应的所有分区中移除该副本对象并更新ZooKeeper节点
val updatedLeaderIsrAndControllerEpochs =
removeReplicasFromIsr(replicaId,
replicasWithLeadershipInfo.map(_.topicPartition))
// 遍历每个更新过的分区信息
updatedLeaderIsrAndControllerEpochs.foreach {
case (partition, leaderIsrAndControllerEpoch) =>
stateLogger.info(s"Partition $partition state changed to $leaderIsrAndControllerEpoch after removing replica $replicaId from the ISR as part of transition to $OfflineReplica")
// 如果分区对应主题并未被删除
if (!controllerContext.isTopicQueuedUpForDeletion(
partition.topic)) {
// 获取该分区除给定副本以外的其他副本所在的Broker
val recipients = controllerContext
.partitionReplicaAssignment(partition)
.filterNot(_ == replicaId)
// 向这些Broker发送请求更新该分区更新过的分区LeaderAndIsr数据
controllerBrokerRequestBatch.addLeaderAndIsrRequestForBrokers(
recipients,
partition,
leaderIsrAndControllerEpoch,
controllerContext.partitionFullReplicaAssignment(partition),
isNew = false)
}
val replica = PartitionAndReplica(partition, replicaId)
val currentState = controllerContext.replicaState(replica)
if (traceEnabled)
logSuccessfulTransition(stateLogger, replicaId,
partition, currentState, OfflineReplica)
// 设置该分区给定副本的状态为OfflineReplica
controllerContext.putReplicaState(replica, OfflineReplica)
}
// 遍历无Leader信息的所有副本对象
replicasWithoutLeadershipInfo.foreach { replica =>
val currentState = controllerContext.replicaState(replica)
if (traceEnabled)
logSuccessfulTransition(stateLogger, replicaId,
replica.topicPartition, currentState, OfflineReplica)
// 向集群所有Broker发送请求,更新对应分区的元数据
controllerBrokerRequestBatch.addUpdateMetadataRequestForBrokers(
controllerContext.liveOrShuttingDownBrokerIds.toSeq,
Set(replica.topicPartition))
// 设置该分区给定副本的状态为OfflineReplica
controllerContext.putReplicaState(replica, OfflineReplica)
}
我依然用一张图来说明它的执行流程:

首先,代码会给所有符合状态转换的副本所在的Broker,发送StopReplicaRequest请求,显式地告诉这些Broker停掉其上的对应副本。Kafka的副本管理器组件(ReplicaManager)负责处理这个逻辑。后面我们会用两节课的时间专门讨论ReplicaManager的实现,这里你只需要了解,StopReplica请求被发送出去之后,这些Broker上对应的副本就停止工作了。
其次,代码根据分区是否保存了Leader信息,将副本集合划分成两个子集:有Leader副本集合和无Leader副本集合。有无Leader信息并不仅仅包含Leader,还有ISR和controllerEpoch等数据。不过,你大致可以认为,副本集合是根据有无Leader进行划分的。
接下来,源码会遍历有Leader的子集合,向这些副本所在的Broker发送LeaderAndIsrRequest请求,去更新停止副本操作之后的分区信息,再把这些分区状态设置为OfflineReplica。
最后,源码遍历无Leader的子集合,执行与上一步非常类似的操作。只不过,对于无Leader而言,因为我们没有执行任何Leader选举操作,所以给这些副本所在的Broker发送的就不是LeaderAndIsrRequest请求了,而是UpdateMetadataRequest请求,显式去告知它们更新对应分区的元数据即可,然后再把副本状态设置为OfflineReplica。
从这段描述中,我们可以知道,把副本状态变更为OfflineReplica的主要逻辑,其实就是停止对应副本+更新远端Broker元数据的操作。
今天,我们重点学习了Kafka的副本状态机实现原理,还仔细研读了这部分的源码。我们简单回顾一下这节课的重点。

下节课,我将带你学习Kafka中另一类著名的状态机:分区状态机。掌握了这两个状态机,你就能清楚地知道Kafka Broker端管理分区和副本对象的完整流程和手段了。事实上,弄明白了这两个组件之后,Controller负责主题方面的所有工作内容基本上都不会难倒你了。
请尝试分析doHandleStateChanges方法中最后一路分支的代码。
欢迎你在留言区写下你的思考和答案,跟我交流讨论,也欢迎你把今天的内容分享给你的朋友。
© 2019 - 2023 Liangliang Lee. Powered by gin and hexo-theme-book.